Project objective:
Build Log
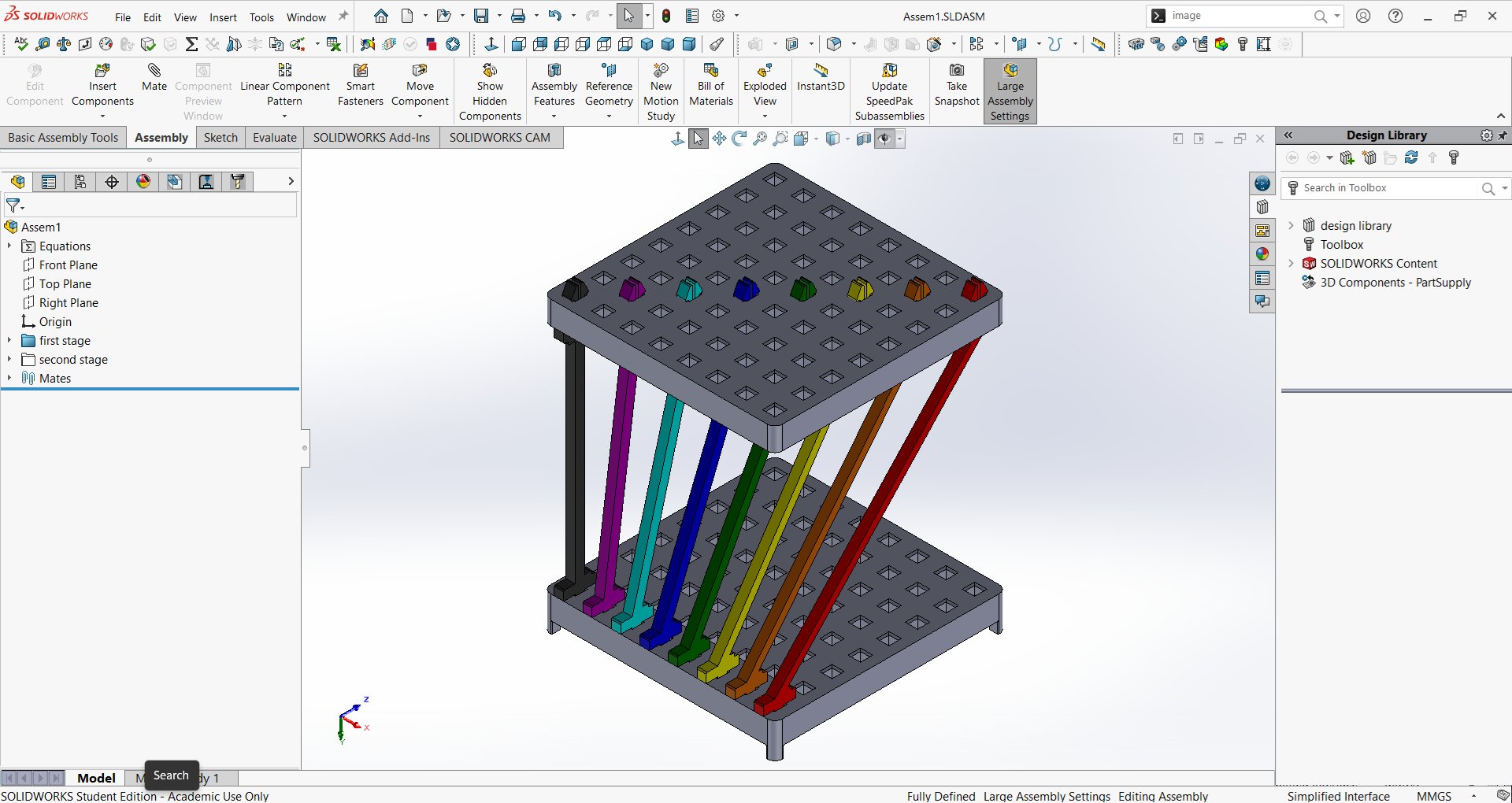
02-11-26: Make the wires longer and making the peg boards larger with more holes. The thinner and longer the beams, the more they will behave as wire flexures and the larger the peg boards, the more designs you can try. Another idea is to make a grounded peg board with three orthogonal walls and a similar but smaller stage so that wires can be put into it from different directions.
![]()
02-11-26: 1st iteration

